DEPARTAMENTO DE NEUROCIENCIAS - Hospital Psicoasistencial Interdisciplinario Dr. José Tiburcio Borda - Servicio de Emergencia II
Un proyecto de la Prof. Dra. Liliana Portnoy

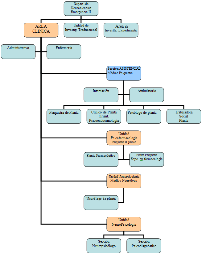
Recursos Humanos

Objetivos

  • Llevar a cabo las acciones requeridas de acuerdo con los lineamientos del departamento con el objetivo de lograr la máxima calidad asistencial y de investigación clínica  que se ejecutara a través de los diversos programas agrupados en las respectivas dimensiones sintomáticas.
  • Contribuir, para la atención integral de pacientes hospitalizados y ambulatorios, mediante técnicas adecuadas y oportunas, que permitan su diagnostico precoz y tratamiento.
  • Participar en la elaboración de manuales técnico-administrativos que normen y regulen la organización y funcionamiento del Departamento.
  • Desarrollar las funciones inherentes al área de su competencia.
  • Elaborar los registros estadísticos propios del servicio y entregarlos al Área Administrativa del Departamento.
  • Llevar el registro y el seguimiento de pacientes.

Estructura





DEPARTAMENTO DE NEUROCIENCIAS
Hospital Psicoasistencial Interdisciplinario Dr. José Tiburcio Borda, Servicio de Emergencia II
Ciudad Autónoma de Buenos Aires, Argentina

Un proyecto de la Prof. Dra. Liliana Noemí Portnoy



Copyright © 2013 - Prof. Dra. Liliana Noemí Portnoy. Sitio Web desarrollado por Papyros Digitales
Hecho el Registro de Propiedad Intelectual. Todos los derechos reservados. Prohibida la reproducción total o parcial de los contenidos de este sitio web.